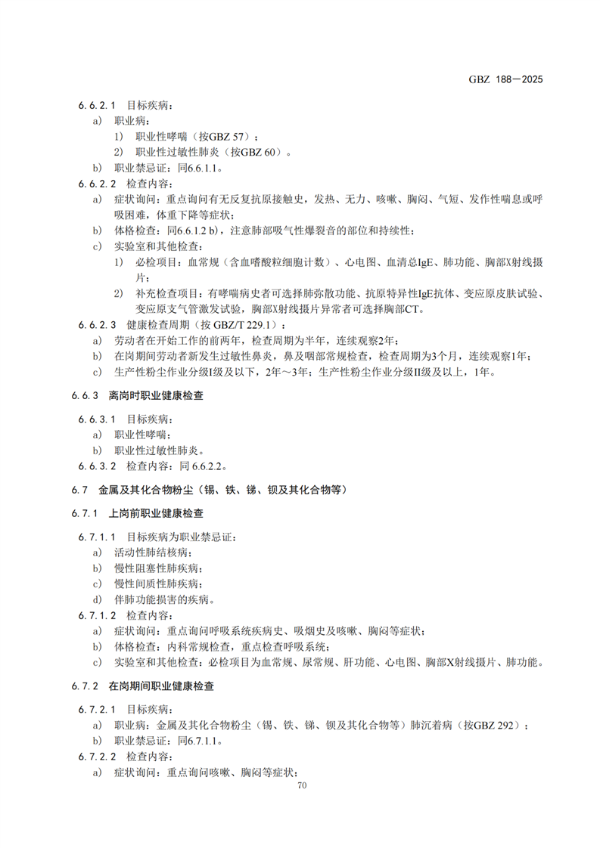
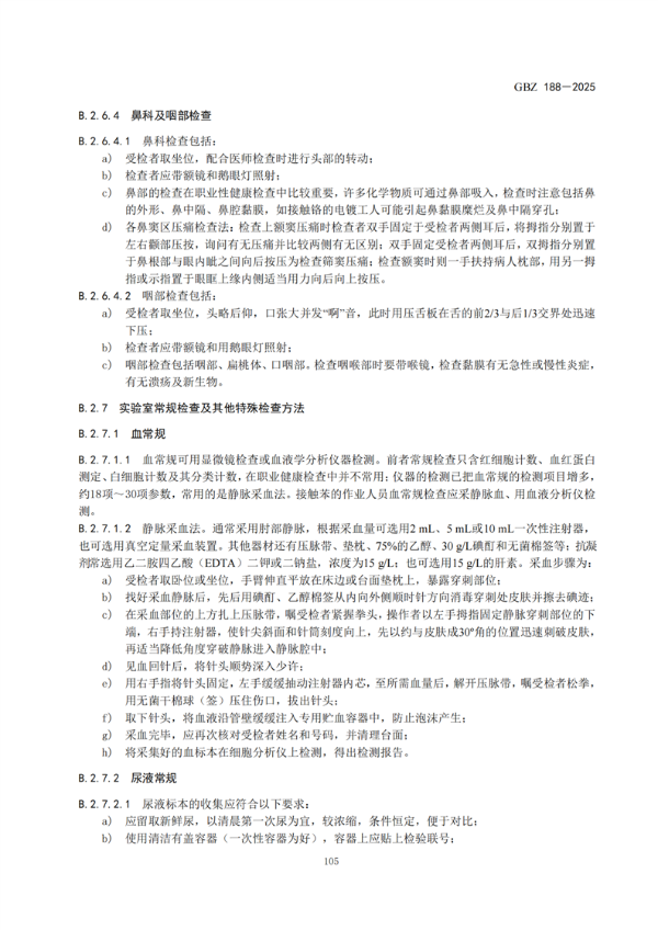
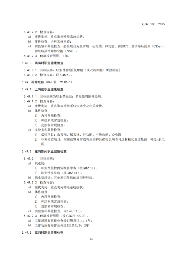
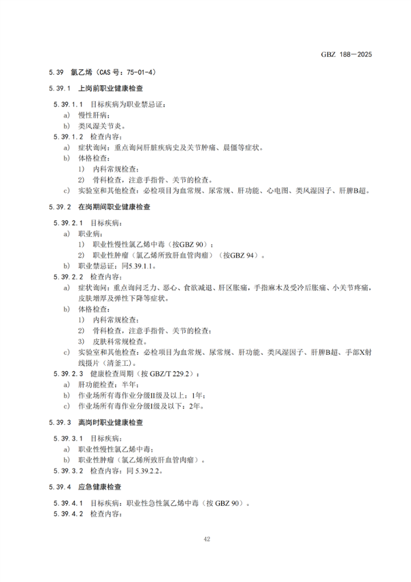
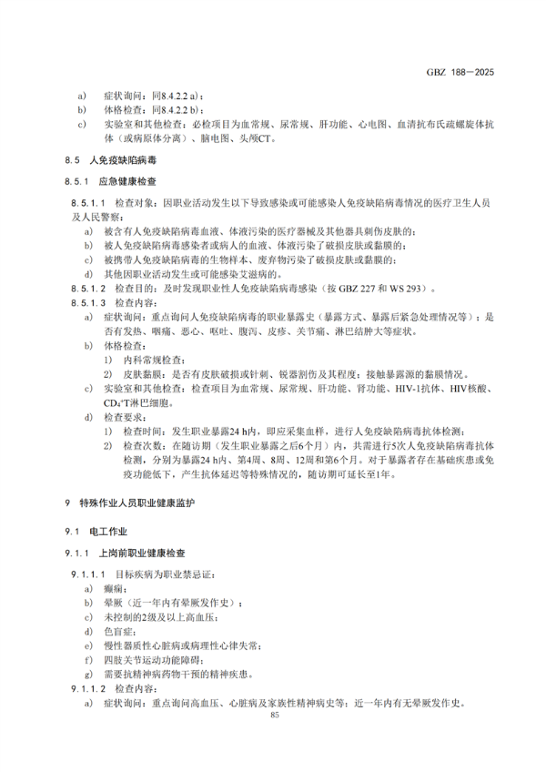
淮南市人民政府
加入收藏
首页
机构设置
工作职责
领导分工
内设科室
新闻资讯
通知公告
要闻转载
工作动态
基层动态
专题专栏
信息公开
解读回应
政策解读
新闻发布
回应关切
网上服务
政民互动
首页
>
委直网站
>
淮南市职业病防治所
>
政策法规
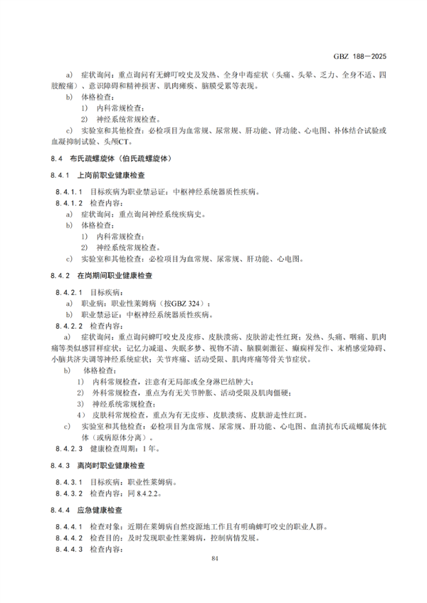
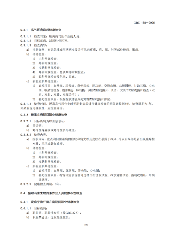
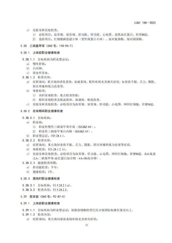
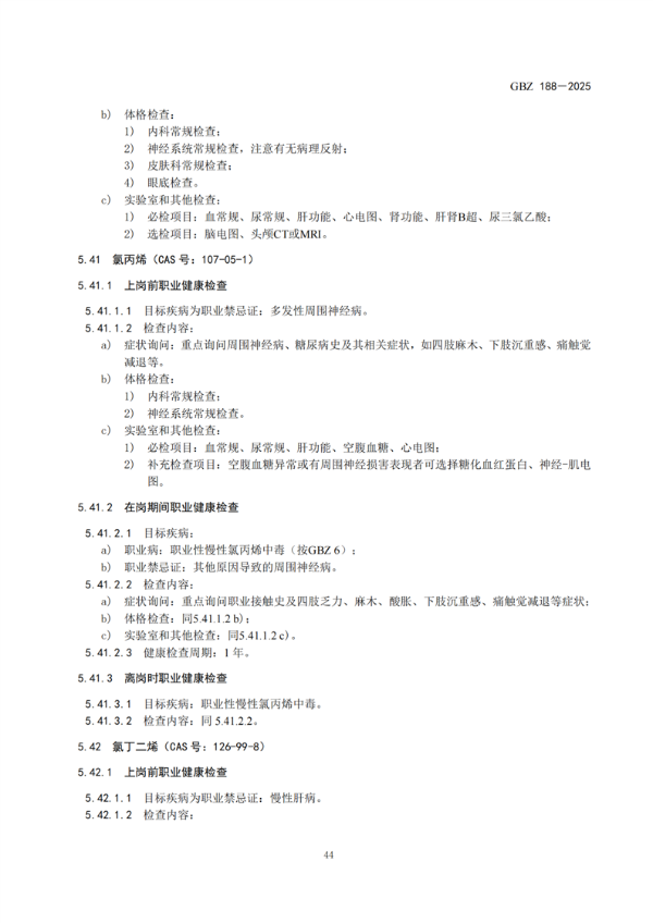
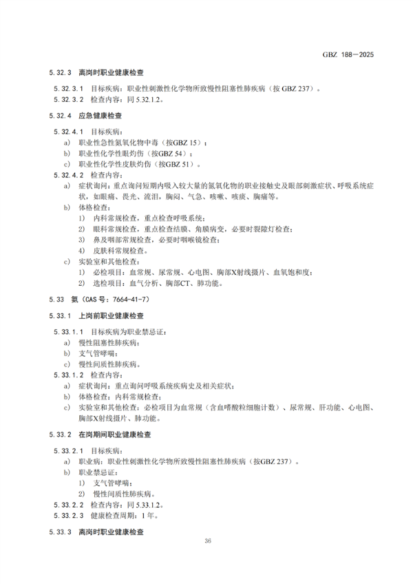
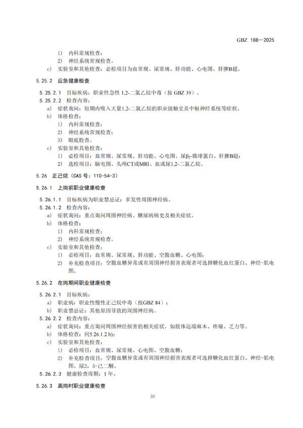
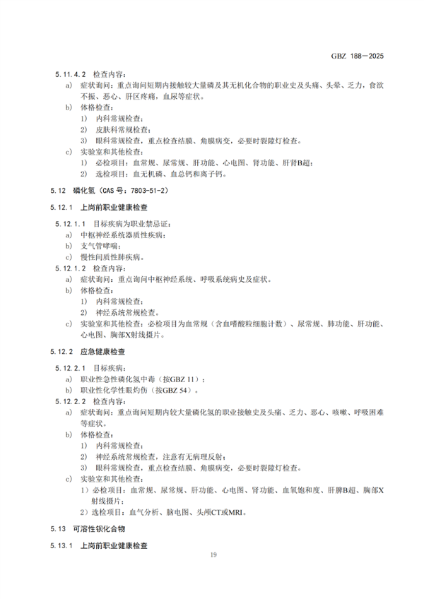
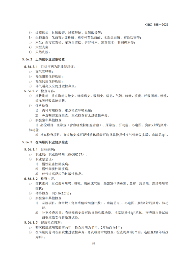
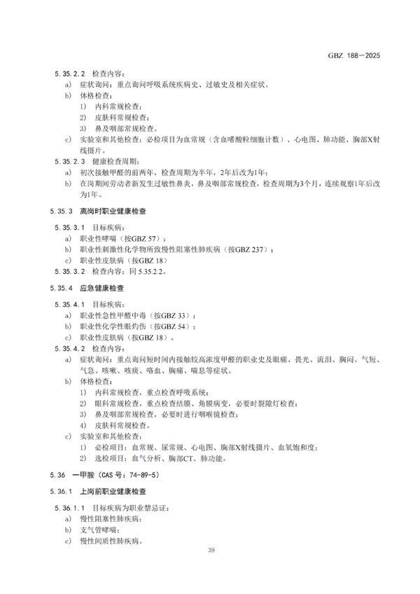
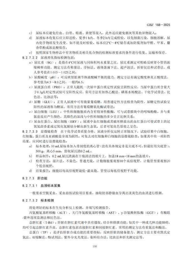
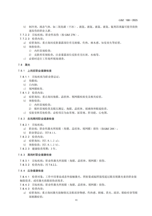
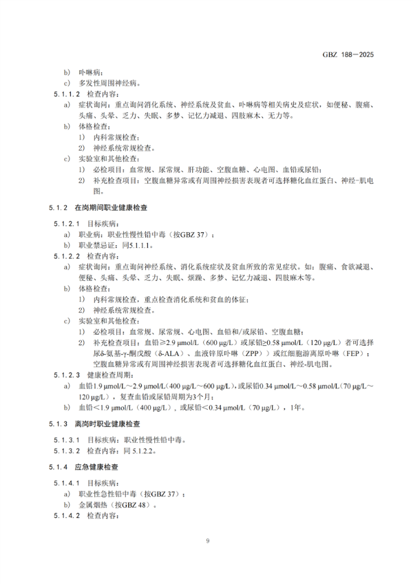
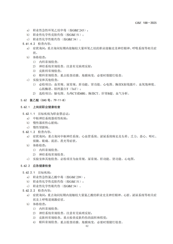
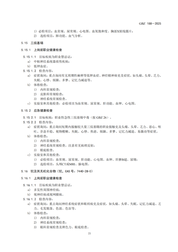
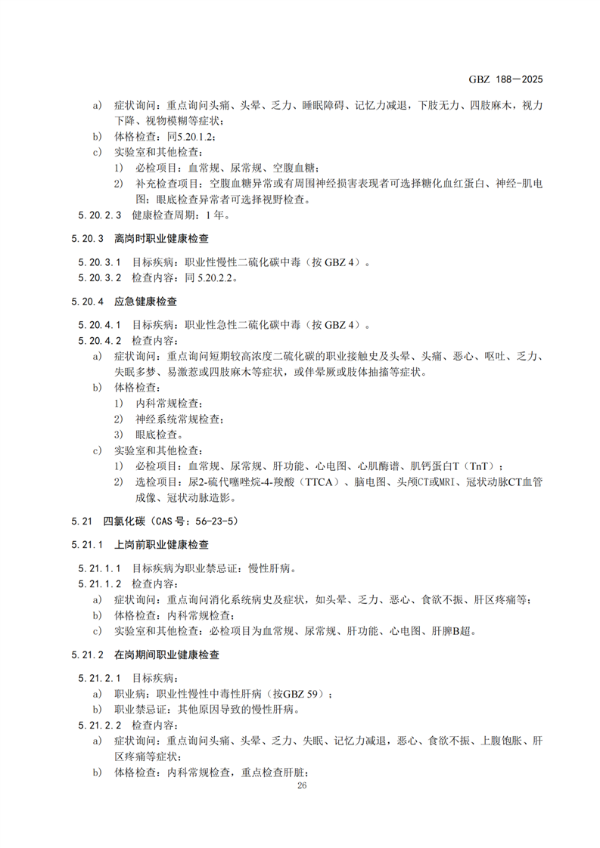
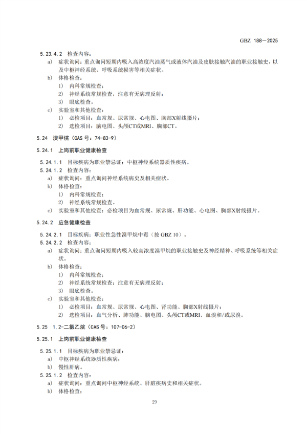
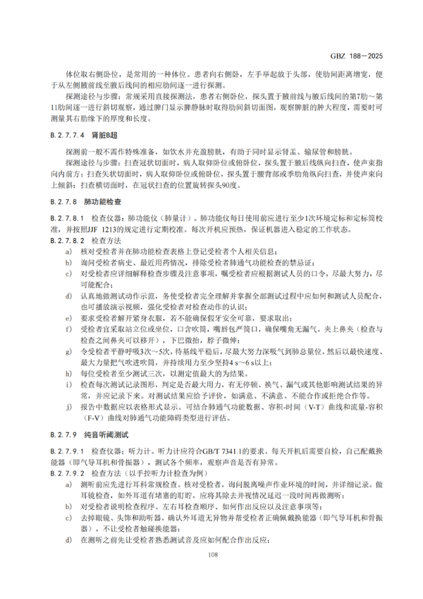
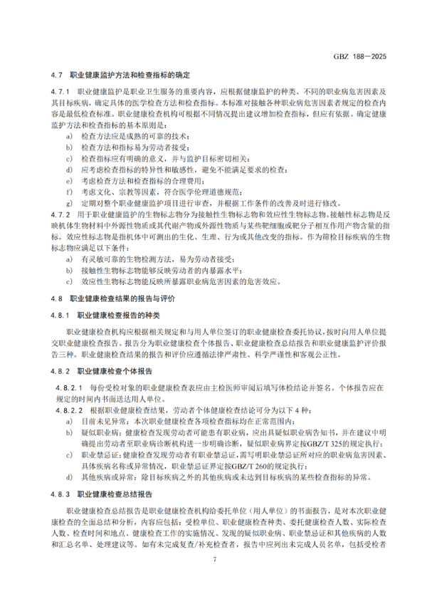
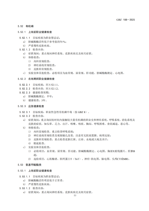
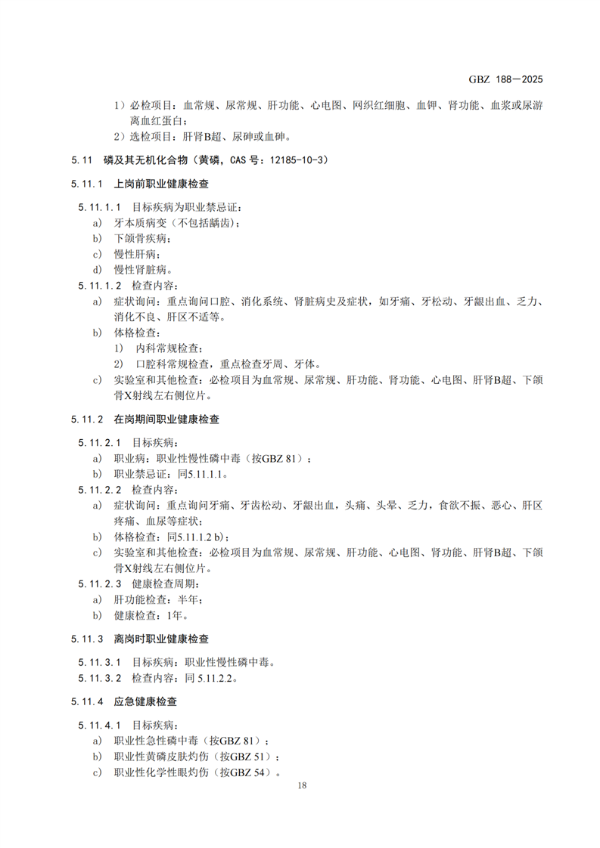
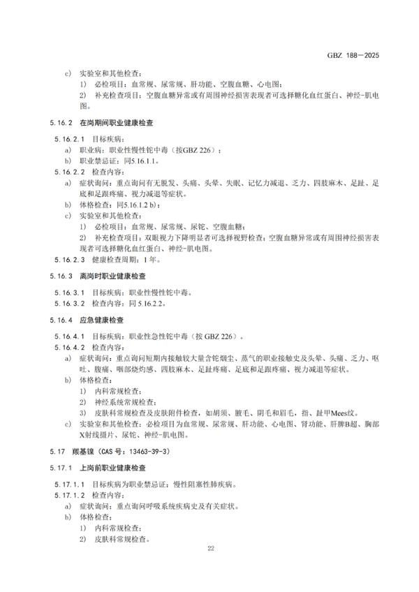
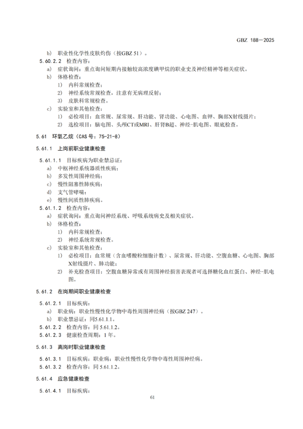
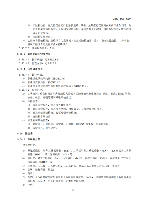
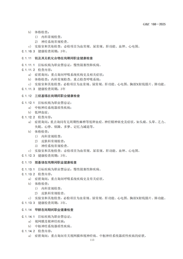
职业健康监护技术规范(GBZ188-2025)
发布日期:2026-04-08 20:37
来源:淮南市职业病防治所
阅读:
次
字体:[
大
] [
中
] [
小
]
分享到:
打印
关闭